EDL 250W-Version mit externer Leistungsendstufe und IRFP2907

Alles rund um die Hardware der elektronischen digitalen Last
Roddot
kann c't-Lab-Module konstruieren
kann c't-Lab-Module konstruieren
Beiträge: 146
Registriert: 19.06.2008, 13:53

Re: EDL 250W-Version mit externer Leistungsendstufe und IRFP2907

Beitrag von Roddot »

psclab38 hat geschrieben:
Was mir auffällt ist aber das die 100R doch eigentlich prinzipiell technisch über sind!?
Die Gatewiderstände sind einfach die "Strombegrenzung" für die Gatekapzität. Schützt den OP ein wenig vor zu hohen Strömen. Im Übrigen hat der Original OP27 auf dem Mainboard 470 Ohm am Ausgang, was aber u. a. auch der dort ursprünglich befindlichen Zenerdiode geschuldet ist.
Das erklärt nun warum du ihn dort reingebaut hast, nur müsste sich dort ein variabler Spannungsteiler bilden (Fet) der deiner Regelschleife "entgegenregelt" ?
Muss der verbleibende "Offset" dort nun nicht mit einem Steller abgleichbar sein?
Nein, weil's hier nicht um das letzte Zehntel Prozent geht. Die Streuung in den Ugsth der FETs ist da größer. Den eigentlichen Meßwertevergleich macht der originale OP27 auf dem EDL Mainboard.
Sind die von dir gemessenen Abweichungen linear über dem gesamten Messbereich oder "zufällig" S förmig?

Grüsse

Habe die alte Funkschau Schaltung gefunden die mir vorschwebte.
http://www.mikrocontroller.net/attachme ... img001.jpg
Die Schaltung werde ich nachbauen, hat schon mal funktioniert und OP27 ist ein 1:1 Ersatztype für den 356 der Buz ist ja schon ersetzt.
Soll dort wohl eine PC-Netzteil-Test-Station werden. Dort hat der Poster ein paar Schaltungen zum vergleichen http://dareal.info/test/ eingestellt.

Sieht eigentlich alles wie bei deinem Entwurf aus auch der Widerstand was es noch merkwürdiger macht warum du falsche Werte bekommst.

Grüsse
Let's fets with Static-DC. :-)
Gebi
Beiträge: 2
Registriert: 24.03.2008, 17:10

Re: EDL 250W-Version mit externer Leistungsendstufe und IRFP2907

Beitrag von Gebi »

Welche Widerstände
@Roddot
Meine mich aber zu erinnern das es generell kapazitätsarme Widerstände sein sollen wenn man die FETs parallelschaltet.
Mag sein das das bei DC nicht wirklich ins Gewicht fällt trotzdem dürften draht Widerstände ein reichlich C haben.

Schwerwiegender für das dynamische Verhalten ist die Induktivität der Sourcewiderstände. (wie auch schon pclab schrieb)
Es gibt spezielle induktivitätsarme Leistungswiderstände. Sie sind bifilar gwickelt.
Oder:
Da Leistungswiderstände oft gewickelte Drahtwiderstände sind, könnte man mehrere mit größerem Wert parallel schalten, auch die Induktivität wird bei Parallelschaltung kleiner.
Oder:
Viele Metallschichtwiderstände 0,6W schaltet man parallel,bei deren Preis wird es nicht teuer. Außerdem weisen sie einen geringeren Temperaturkoeffizienten und allg. höhere Stabilität als Drahtwiderstände auf. (Habe 10*1R im DCG eingebaut).

Kühlung
Für einen geringeren thermischen Widerstand wendete ich schon mehr folgenden Aufbau an:
Er eignet sich für Leistungstransistoren in Gehäusen TO-218, TO-220AB, TO-247AC, D2PACK
Es wird auf ein Messingblech 20...30mm * 40..60mm / 1,5..3mm dick gelötet
Dazu dient ein niedrigschmelzenden Lot ( 90°-Lot gemischt mit Lsn60 ergibt ca.150°, mit Lötstation erprobt). Die max, Lagertemperatur für Transistoren beträgt meistens 150°C.
Wenn das Blech leicht ballig ist, diese Seite kommt dann zum Kühlkörper. Das Blech wird beim Anschrauben dann flachgezogen.
Mit 2 Schrauben M3 (M4) und Isobuchsen, Isolierfolie und Wärmeleitpaste wird das Blech auf den Kühlköper befestigt.
Sinn dessen ist der ideale Wärmeübergang in der Lötstelle unter dem Gehäuse und die wesentlich größere Fläche, da wo der thermische Widerstand durch das Isoliermaterial höher ist.

Ob man mit dieser Methode der Reduzierung des thermischen Widerstands mit nur einem Transistor auskommt? Dann steht das Problem der Stromverteilung nicht mehr.

Viele Grüße
Gebi
Roddot
kann c't-Lab-Module konstruieren
kann c't-Lab-Module konstruieren
Beiträge: 146
Registriert: 19.06.2008, 13:53

Re: EDL 250W-Version mit externer Leistungsendstufe und IRFP2907

Beitrag von Roddot »

Gebi hat geschrieben:Welche Widerstände
Schwerwiegender für das dynamische Verhalten ist die Induktivität der Sourcewiderstände. (wie auch schon pclab schrieb)
Es gibt spezielle induktivitätsarme Leistungswiderstände. Sie sind bifilar gwickelt.
Das mit den bifilar hatten wir schon beim DCG, auch nehme ich an das die Streu-Induktivitäten den Leuten wie pclab geläufig sind und bin deshalb auf die Kapazitäten eingegangen mag ja sein das, das für uninteressant erachtet wird, aber der IRFP2907 hat eine Eingangskapazität die eine Grössnordnung höher ist als bei allen anderen IRFP's. Hat wohl ein recht grosses Die.
CM verwendet Ferriteperlen die müssen auch bei unseren Basteleien drauf auch bei OPAmp ansteuerung.
Eigentlich Blödsinn eine zu große Induktivität mit einer Induktivität zu bekämpfen aber ist halt so.
Der Gate-R mit 100R ist dann für meinen Geschmack zu gross.
Gm ist im DC-Betrieb ein recht kleiner R im Verhältnis zum normalen Fet Betrieb, somit müsste der Source R eigentlich grösser als 0,1R sein. Das das aus anderen Gründen kaum möglich ist steht auf einem anderen Blatt.
Hatten wir aber auch schon alles in diesem und dem anderen Threath.
Kühlung
Für einen geringeren thermischen Widerstand wendete ich schon mehr folgenden Aufbau an:
Er eignet sich für Leistungstransistoren in Gehäusen TO-218, TO-220AB, TO-247AC, D2PACK
Es wird auf ein Messingblech 20...30mm * 40..60mm / 1,5..3mm dick gelötet
Dazu dient ein niedrigschmelzenden Lot ( 90°-Lot gemischt mit Lsn60 ergibt ca.150°, mit Lötstation erprobt). Die max, Lagertemperatur für Transistoren beträgt meistens 150°C.
Wenn das Blech leicht ballig ist, diese Seite kommt dann zum Kühlkörper. Das Blech wird beim Anschrauben dann flachgezogen.
Mit 2 Schrauben M3 (M4) und Isobuchsen, Isolierfolie und Wärmeleitpaste wird das Blech auf den Kühlköper befestigt.
Sinn dessen ist der ideale Wärmeübergang in der Lötstelle unter dem Gehäuse und die wesentlich größere Fläche, da wo der thermische Widerstand durch das Isoliermaterial höher ist.
Sowas in der Art hatten wir schon mal hier mit Kupfer. Hört sich ganz gut an, doch wie beim Kupfer wo gibt es das und zu welchen Preis? Kupfer müsste sich ja auch löten lassen.
Ob man mit dieser Methode der Reduzierung des thermischen Widerstands mit nur einem Transistor auskommt? Dann steht das Problem der Stromverteilung nicht mehr.
Wir kommen wohl langsam dort hin, die Messwiderstände werden dann aber wieder ein Problem. (Watt, Grösse, TK.
Also doch besser nur 2xFet?

Grüsse
Let's fets with Static-DC. :-)
dagger2406
Beiträge: 3
Registriert: 19.08.2008, 10:24

Re: EDL 250W-Version mit externer Leistungsendstufe und IRFP2907

Beitrag von dagger2406 »

Trotz aller gegenteiligen Theorien funktioniert die
Stufe mit 4 x IRFP 2907.
Allerdings ist die Stromverteilung etwas schieflastig, was aber durch
Selektion der Transistoren sicher besser hinzukriegen ist.
Ich habe ca 15min 240Watt verbraten, dann musste ich aufhören, da das Netzteil
am kochen war.
Ich benutze einen Kühlkörper, isoliert, mit 2 x 80mm Lüfter.

Gruesse
Roddot
kann c't-Lab-Module konstruieren
kann c't-Lab-Module konstruieren
Beiträge: 146
Registriert: 19.06.2008, 13:53

Re: EDL 250W-Version mit externer Leistungsendstufe und IRFP2907

Beitrag von Roddot »

dagger2406 hat geschrieben:Trotz aller gegenteiligen Theorien funktioniert die
Stufe mit 4 x IRFP 2907.
Allerdings ist die Stromverteilung etwas schieflastig, was aber durch
Selektion der Transistoren sicher besser hinzukriegen ist.
Ich habe ca 15min 240Watt verbraten, dann musste ich aufhören, da das Netzteil
am kochen war.
Ich benutze einen Kühlkörper, isoliert, mit 2 x 80mm Lüfter.
Gruesse
Ich denke niemand bezweifelt generell das die CM-EDL-250W funktioniert nur ist die "Schieflast" bei VIER nicht selektierten IRFP's sehr unschön und wie lange soll das halten?

Eine Absicherung des Lastkreises vermisse ich am dringendsten. Selbst die kleinen Akkus aus USV's dürften bei Problemen ein kleines Feuerwerk produzieren. Hochstromzellen (Modellbau) erst recht.

Es ist mir wegen der "Schieflast" und anderem einfach zu ungeschützt in der jetzigen CM-Version.

Interessant ist deine Verkabelung (wie Symetrisch) und welche Gate-R's und Mess.R und wo, hasst du sie verwendet (r66, R67 u. Spule noch auf EDL-Platine?) Das könnte eine Hilfe für Andere sein, ihren Aufbau einfacher zu gestallten. (Ohne mehrere OP-Amp's)
Welchen Grund K/W hat dein Kühlkörper? (ohne Zwangsbelüftung?) Was an mA ziehen die Lüfter bei Vollast.
Ist die Diode heraus mit/ohne Widerstands Änderung?

Grüsse
Let's fets with Static-DC. :-)
dagger2406
Beiträge: 3
Registriert: 19.08.2008, 10:24

Re: EDL 250W-Version mit externer Leistungsendstufe und IRFP2907

Beitrag von dagger2406 »

Hi Roddot,

Zur Absicherung. Es gibt flinke 10A Sicherungen.
Auf der EDL Platine habe ich alle Aenderungen für die 10A Version.
R 67 ist 0,47Ohm. Spule ist da wo sie immer war.
Der Kühlkorper hat 0,7K/W. (Reichelt V 6506K)
Lüfterstrom kann ich nicht sagen , sie werden aus einem
12V, 2A Schaltnetzteil versorgt.
Gemessen habe ich an den Source Widerständen, 0,1 Ohm (10%)
T1 = 1,8A
T2 = 2,56A
T3 = 2,39A
T4 = 3,31A

T 4 ist mit ca 82 Watt sicher an der Grenze, aber die mit dem
System gemessene Temperatur (am Kühlkörper) war nur 45 Grad !
Die Lüfter schalten bei 40 Grad ein.

Gruesse
Roddot
kann c't-Lab-Module konstruieren
kann c't-Lab-Module konstruieren
Beiträge: 146
Registriert: 19.06.2008, 13:53

Re: EDL 250W-Version mit externer Leistungsendstufe und IRFP2907

Beitrag von Roddot »

dagger2406 hat geschrieben:Hi Roddot,

Zur Absicherung. Es gibt flinke 10A Sicherungen.
Ja stimmt meine KFZ-Sicherungen Idee ist nicht schnell genug.
Auf der EDL Platine habe ich alle Aenderungen für die 10A Version.
R 67 ist 0,47Ohm. Spule ist da wo sie immer war.
Der Kühlkorper hat 0,7K/W. (Reichelt V 6506K)
CM hat sich zu Z2 und R28, meines Wissens nach, noch nicht geäussert.
Was hast du an der Stelle bestückt?

Lüfterstrom kann ich nicht sagen , sie werden aus einem
12V, 2A Schaltnetzteil versorgt.
Mein Versuchsaufbau mit den beiden nun ins Gehäusekonzept passenden 92mm Lüftern ziehen auch über 0,45A was ein zusätzliches Netzteil erfordern würde.

Gemessen habe ich an den Source Widerständen, 0,1 Ohm (10%)
T1 = 1,8A
T2 = 2,56A
T3 = 2,39A
T4 = 3,31A

T 4 ist mit ca 82 Watt sicher an der Grenze, aber die mit dem
System gemessene Temperatur (am Kühlkörper) war nur 45 Grad !
Die Lüfter schalten bei 40 Grad ein.
Von welcher Art sind die Source Widerstände?
Der Kühlkörper ist recht kalt. Entweder die Lüfter schaffen richtig was weg oder du hast die Fet's schlecht an den Kühlkörper gekoppelt (Isoscheiben?) oder liest du den lm75 aus?
Wie schon beschrieben könnte am Beinchen die Temperaturmessung aussagekräftiger sein.

Wenn ich mir die Werte so anschaue sollte man vier IRFP-2709 kaufen und dann nur die T2 und T3 verwenden. :-)

Grüsse

Na also; nun geht es ja wieder.

Was ich gestern noch nachschieben wollte.
Die Ferritperlen sind bei den mir geläufigen Schaltungen meist am Gate (wenn es nicht gerade BF Typen waren).
Ausprobieren schadet also offenbar nicht. Auch verschiedene (Grösse, Material) der Perlen könnte helfen.
Nur wer hat sowas Heute noch rumliegen und könnte es ausprobieren?
Der Entwickler der ELV Lasten hat das mit den Source/Shunt recht elegant gelöst.
Der spannt einen "Konstantandraht" am Lüftertunnel. Bei Seg...r habe ich mal nachgeschaut die haben welche aber im Abverkauf.
Schein mir eine gute Lösung auch für uns zu sein um die Kapazitäten/Induktivitäten generell klein zu halten ohne richtig Geld für die Widerstände ausgeben zu müssen. Ist mechanisch etwas aufwendiger könnte aber näher bei der Entstufe montiert werden.
Let's fets with Static-DC. :-)
psclab38
kann c't-Lab-Konstrukteure konstruieren
kann c't-Lab-Konstrukteure konstruieren
Beiträge: 954
Registriert: 25.01.2008, 23:34

Re: EDL 250W-Version mit externer Leistungsendstufe und IRFP2907

Beitrag von psclab38 »

Hallo EDL-Freunde,

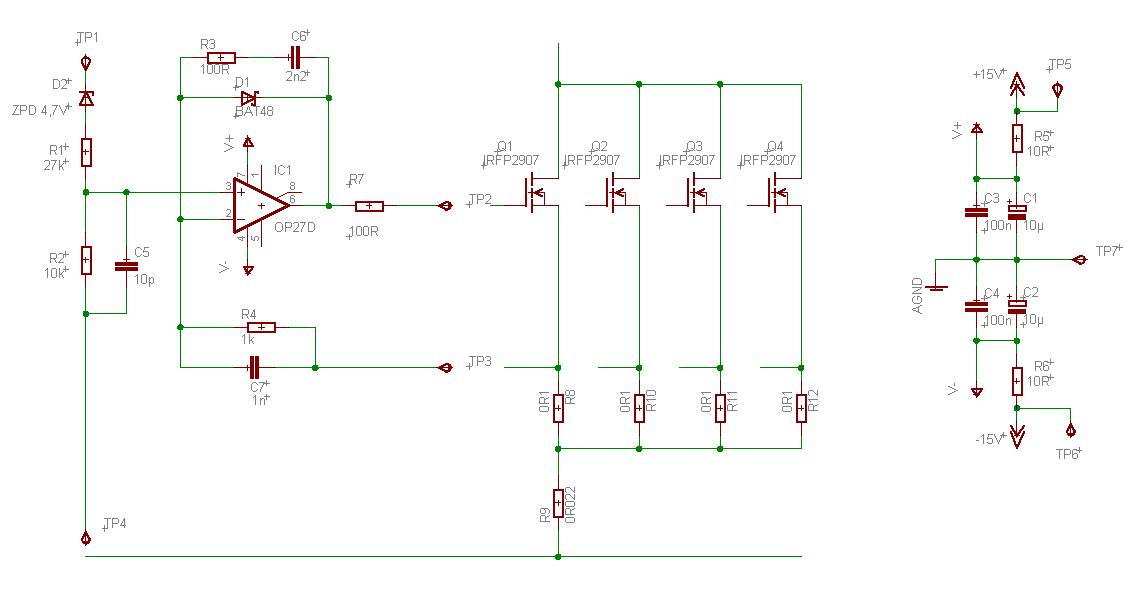
ich hab gestern noch ein wenig nach der Ursache für die "krumme" Stromkennlinie meines Schaltungsentwurfes geforscht und auch gefunden:

R42 und D2 rund um U10 (OP27), also den Stromvergleicher auf der EDL-Hauptplatine. Das Problem hier ist, daß die Schaltung um U10 dafür ausgelegt ist, einen FET direkt anzusteuern, und daher auch die Diode D2, damit die Gatespannung nicht zu tief ins Negative sinkt, bei Sollwert Null.

Im Betrieb ist die Ausgangsspannung des U10 immer so in der Höhe der Ugsth der FETs, also mehreren Volt. Die Eingangsspannung des U10 ist bei Maximalsollwert 10A bei 2V.

Da die OP-Schaltung zur Stromverteilung aber pegelmäßig auf weniger als 1V operiert, nämlich dem Spannungsabfall an den Shunts, kommt es selbst bei den 27k am Eingang der OP-Schaltung dazu, daß die Eingangspannung am U10 höher ist, als seine Ausgangsspannung. Das führt dann dazu, daß D2 zu leiten beginnt, und die Istspannung an U10 Pin3 durch den Spannungsabfall über R42 sinkt.
Das Problem dürfte generell alle OP-Schaltungen betreffen, die man hier zwischen reinhängt.

Abhilfe?
a) den 27k-Widerstand am Eingang der OP-Schaltung erhöhen, aber ich fürchte, das wird instabil, weil zu hochohmig.
b) Zenerdiode vorspannen, um eine Schwellenspannung wie beim FET-Eingang zu erreichen. Ist 'ne weitere krumme Kennlinie, die kann auch Ärger machen.

Wollte Euch nur mal Zwischenbericht geben!

Grüße
Paul
Roddot
kann c't-Lab-Module konstruieren
kann c't-Lab-Module konstruieren
Beiträge: 146
Registriert: 19.06.2008, 13:53

Re: EDL 250W-Version mit externer Leistungsendstufe und IRFP2907

Beitrag von Roddot »

psclab38 hat geschrieben: Da die OP-Schaltung zur Stromverteilung aber pegelmäßig auf weniger als 1V operiert, nämlich dem Spannungsabfall an den Shunts, kommt es selbst bei den 27k am Eingang der OP-Schaltung dazu, daß die Eingangspannung am U10 höher ist, als seine Ausgangsspannung. Das führt dann dazu, daß D2 zu leiten beginnt, und die Istspannung an U10 Pin3 durch den Spannungsabfall über R42 sinkt.
Das Problem dürfte generell alle OP-Schaltungen betreffen, die man hier zwischen reinhängt.
Hallo psclab38,

Sicher ich bin befangen,
wegen meiner nur zwei MosFet Lösung die ich favorisiere, (Es sollen ja nicht unbedingt zwei IRFP 2907 werden, die haben nur schon das große DIE zum ausprobieren. 264er ohne Lochung und die noch grösseren bringen die Wärme noch besser auf das Kühlblech und NUR darum geht es ja eigentlich bei den parallelen Fets wo einer schon die benötigte Leistung verbraten könnte theoretisch...)

Bei nur zwei Entstufen MosFet's steigt die Spannung über den Ausgleichs-Shunts (0,1R) schon mal auf das doppelte womit eines deiner nun gemessenen Problemen zumindest halbiert wird.
Auch die Gate Kapazitäten werden geringer und damit die Schwingneigung im xyz-MHz Bereich die zu einer "unverständlichen" Überhitzung einzelner Fet's führen könnte.

Ich halte die 0,1R bei vier MosFets für noch zu klein um eine richtig wirksame Rückkopplung zu bekommen.
Wenn die Rückkopplung, dann mal irgendwann, richtig funktioniert würde ich die Mitkopplung (R4) möglichst klein halten. (ganz weglassen wenn es denn ginge)
Die Ferrit perlen erledigen das dann wohl anstatt, alleine am Gate.
Die D1, (R3) und C6; Da verstehe ich die Funktion leider nicht wirklich, würde HF Unterdrückung vermuten.
Eine Diode an der Stelle bringt mir Unbehagen gerade wegen der generellen Schwingneigung der Fet's.

Da wir die IRF-2907 ja ohnehin ersetzen müssten und du ja noch drei gebrauchte zum kaputtspielen hast, kannst du deine Schaltung nicht mal auf nur zwei der gebrauchten loslassen?
Mal schauen wie die sich verhalten, du hasst die ja nun ohnehin ohne Isoplättchen auf dem Kühltunnel möglich das die Sache so einfacher zu modifizieren ist.

Grüsse
Let's fets with Static-DC. :-)
dagger2406
Beiträge: 3
Registriert: 19.08.2008, 10:24

Re: EDL 250W-Version mit externer Leistungsendstufe und IRFP2907

Beitrag von dagger2406 »

Hi Roddot,
Noch ein Nachtrag zu Deinen Fragen.

Die 0,1 Widerstände sind normale Draht-R's.
Transistoren sind direkt auf dem blanken AL des Kühlkörpers mit ein wenig Leitpaste.
Temperatur mess ich mit den LM 75, ebenfalls auf dem Kühlkörper montiert.
Schaltungstechnisch habe ich nur noch Z1 entfernt und R 26 auf 47Ohm geändert.

Ich denke das die EDL-Schaltung grundsätzlich in Ordnung ist und auch
funktioniert. Ich muss so oder so damit leben.
Für Überlegungen, wie sie z.B. psclab 38 anstellt fehlt mir das Wissen.

Gruesse
Roddot
kann c't-Lab-Module konstruieren
kann c't-Lab-Module konstruieren
Beiträge: 146
Registriert: 19.06.2008, 13:53

Re: EDL 250W-Version mit externer Leistungsendstufe und IRFP2907

Beitrag von Roddot »

dagger2406 hat geschrieben: Schaltungstechnisch habe ich nur noch Z1 entfernt und R 26 auf 47Ohm geändert.
Für Überlegungen, wie sie z.B. psclab 38 anstellt fehlt mir das Wissen.
Gruesse
Wir haben wohl mindestens drei bis vier richtige Entwickler im Forum wozu psclab38 sicherlich auch gehört.

Das mit der Z1 und dem R26 ist wohl leider falsch von CM veröffentlicht!
Er "weigert" sich aber schon seit Monaten standhaft dazu Stellung zu beziehen.

Unter anderem deshalb habe ich die noch fehlenden Teile noch nicht bei Se..r nachgeordert, auch wenn ich gerade kürzlich einiges zum ausprobieren für die EDL woanders bestellt habe.
Hoffen wir mal das CM in seinem stillen Keller an einer grossen Verbesserung zur EDL-250W arbeitet.

Grüsse

P.S.
Habe mir in Erwartung der bald kommenden Lieferung mal wieder das EDL Schaltbild angehaut wenn ich das richtig verstehe muss die D1 (5,1V) doch heraus.
Mit der D2 macht das nun maximal die 8,2V, will man mehr z.B. <=10V muss die D2 auch ersetzt und der R28
angepasst werden, damit solle die Stromschiene auch mit anderen MosFet's laufen.
Wie das im Widerstandsmodus aussieht wird sich ja dann zeigen.
Die BS170 können auch +- 20V.
Die Änderung des R26 steht unter Schwingneigung; na gut!?
Let's fets with Static-DC. :-)
psclab38
kann c't-Lab-Konstrukteure konstruieren
kann c't-Lab-Konstrukteure konstruieren
Beiträge: 954
Registriert: 25.01.2008, 23:34

Re: EDL 250W-Version mit externer Leistungsendstufe und IRFP2907

Beitrag von psclab38 »

Das mit der Z1 und dem R26 ist wohl leider falsch von CM veröffentlicht!
- Z2 sollte entfernt werden (oder gegen eine ZPD 12 ersetzt werden), das ist die Begrenzungsdiode für die Gate-Steuerspannung (nicht Z1)
- R28 sollte 47Ohm statt 470Ohm bekommen (nicht R26)

Die Z1 ist "nur" der Anschlag der Spannung für die Strommessung und die sollte 2V nicht überschreiten (10A*0,02R*10), die Z1 kann mit 5,1V bleiben.
R26 hat m.E. nichts mit Schwingneigung zu tun, da wo der verbaut ist.


Ich habe nochmal ein wenig mit der OP-Stromverteilungschaltung experimentiert und bin zu folgendem vorläufigen Stand gekommen:
EDLpwrOP2.JPG
Gegenüber der ursprünglichen Schaltung ergeben sich folgende Änderungen:
Der Fußpunkt von R2 muß nach Analogmasse, weil sonst bei sehr kleinen Eingangsspannungen (kleiner 4 Volt) eine Schwingneigung im kHz-Bereich aufkommt, bedingt durch die Mitkopplung des gemeinsamen Shunts. Wenn man die von der Hauptplatine kommende Steuerspannung noch über eine Zenerdiode führt (2,7V, hatte keine andere da), dann kommt man in einen brauchbaren Regelbereich. Allerdings ist der Strom durch die Zenerdiode recht klein, daher fällt da grade mal 1,5V daran ab, also wäre eine mit 4,7V durchaus angebracht um auf der sicheren Seite zu sein (hab ich nur nicht auf Lager).

Diese Konfiguration erweist sich bei mir als sehr gutmütig, die Stromverteilung ist erstklassig. Meine ursprüngliche Abneigung gegen diese Anordnung mit Fußpunkt von R2 auf Masse habe ich zwischenzeitlich revidiert, weil eine eventuelle Schieflage der Stromverteilung allenfalls für einen kurzen Moment auftritt und dann der Ausgleich einsetzt. Und für kurze Puls-Ströme sind die FETs ja gerüstet. Ich hab's zwar nicht dynamisch durchgemessen, aber das sollte selbst beim Ripple kein Problem sein.

Viele Grüße
Paul
Zuletzt geändert von psclab38 am 02.05.2009, 12:16, insgesamt 1-mal geändert.
Roddot
kann c't-Lab-Module konstruieren
kann c't-Lab-Module konstruieren
Beiträge: 146
Registriert: 19.06.2008, 13:53

Re: EDL 250W-Version mit externer Leistungsendstufe und IRFP2907

Beitrag von Roddot »

psclab38 hat geschrieben:
Die Z1 ist "nur" der Anschlag der Spannung für die Strommessung und die sollte 2V nicht überschreiten (10A*0,02R*10), die Z1 kann mit 5,1V bleiben.
R26 hat m.E. nichts mit Schwingneigung zu tun, da wo der verbaut ist.
Soll-Wert kann normalerweise nur 2,5V betragen somit auch die verstärkte Shunt-Spannung.
Ich kann auf die schnelle aber nicht ersehen ob die Änderung des R26 den Multiplikator von U3 ändert in Richtung einer höheren Soll-U. Worauf die Ist-Regelung auch mit einem höheren Spannungshub reagieren würde. (5,0V?)
Die 2907 brauchen ja ohnehin bis zu 4V threshold.

Ich hatte U3 für einen Impedanz Wandler gehalten bin mir da aber nicht mehr sicher wegen der R26 Änderung; wenn ich mal unterstelle das CM sich dort nicht Vertan hatte.

Grüsse
Let's fets with Static-DC. :-)
psclab38
kann c't-Lab-Konstrukteure konstruieren
kann c't-Lab-Konstrukteure konstruieren
Beiträge: 954
Registriert: 25.01.2008, 23:34

Re: EDL 250W-Version mit externer Leistungsendstufe und IRFP2907

Beitrag von psclab38 »

Ich hatte U3 für einen Impedanz Wandler gehalten bin mir da aber nicht mehr sicher wegen der R26 Änderung; wenn ich mal unterstelle das CM sich dort nicht Vertan hatte.
U3b ist ein Inverter mit Faktor R22/R21=1, oder eben "Verstärker" mit -1.
R26 hat keinen wirklich signifikanten Einfluß auf die Verstärkung, der soll nur ein wenig den doch vorhandenen Leckstrom kompensieren, der auch auf der nicht invertierten Seite auftritt. So ein OP-Eingang hat theoretisch einen unendlich hohen Eingangswiderstand, aber die realen Ausführungen haben halt doch Leckströme.
Roddot
kann c't-Lab-Module konstruieren
kann c't-Lab-Module konstruieren
Beiträge: 146
Registriert: 19.06.2008, 13:53

Re: EDL 250W-Version mit externer Leistungsendstufe und IRFP2907

Beitrag von Roddot »

psclab38 hat geschrieben:
I
U3b ist ein Inverter mit Faktor R22/R21=1, oder eben "Verstärker" mit -1.
Bei 3b wie es im Buche steht. Durch das hochlegen des Einganges soll was erreicht werden?

U3a und U3b zusammen sehen aber auch wider aus wie ein alter Addierer.
Durch die Feedbackschleife mit dem schaltbaren R des 8043 könnte da ja was zu addieren sein.
Wenn da der Betriebsmode von CM aus welchem Grund auch immer umgeschaltet wird könnte das auch tatsächlich ein Addierer sein.
Der 8043 kann mit der Ref. 2,5V eigentlich auch nur knapp 2,5V ausgeben nur der Ausgang liefert "default" offenbar Strom.
Je nach dem in welchen Modus sich der 8043 befindet könnte der U3a ein Strom-/Spannungs- Wandler sein und U3b der Inverter.

Was ist es denn nun wirklich und wie arbeitet der 8043 an der Stelle, besonders seine Reglerschleife mit U3a?

Grüsse
Let's fets with Static-DC. :-)
Antworten