Definierbare Anzahl von Impulsen

Fragen zur Software des digitalen Funktionsgenerators und des True-RMS-Messaufsatzes bitte hier stellen.
Benutzeravatar
Bernd_Stein
kann c't-Lab-Module umbauen
kann c't-Lab-Module umbauen
Beiträge: 97
Registriert: 26.10.2012, 09:36
Wohnort: NRW

Re: Definierbare Anzahl von Impulsen

Beitrag von Bernd_Stein »

Hi Paul,

dass Suchen ist zwar auch ein Problem, aber ich raffe die Dinge einfach irgendwie nicht ;-)

Bin jetzt soweit, dass ich meine EEPROM-Datei ( .eep ) ausgelesen und auf der Festplatte gesichert habe.
Jetzt fällt mir ein, dass ich die orginale HEX-Datei ( .hex ) jedoch nicht ausgelesen und gesichert habe - Mist, egal.

Habe den ATmega32 nun mit der von dir verlinkten HEX-Datei geflashed und meine EEPROM-Datei auch.
Die HEX-Datei ( DDSFirmware_PWM.hex ) habe ich angehangen.

Da ich mit der Menüsteuerung schlecht zurechtkomme habe ich mir die Menüstruktur aus der Anleitung dds-german.pdf

angeschaut und hier angefügt.

Wie komme ich in den Teil des Menüs, wo ich die gewüschte Funktion ( Definierbare Anzahl von Impulsen ) einstellen kann?

Habe nur die unter PWM/Ext einstellbaren Möglichkeiten.


Bernd_Stein
Dateianhänge
DDS_Menue.jpg
DDSFirmware_PWM.hex
(83.24 KiB) 1074-mal heruntergeladen
- Halbes 19" Rack
- IFP Nur mit RS232
- PS3-2 Eigenes Layout
- ADA/IO mit AD16-8; IO8-32; DA12-8 (Bauteile); DA16-8 (Bauteile); Out8 (Bauteile); Out8-Netz (Bauteile)
- DDS + TRMSC aufgebohrt auf 250kHz + PM8
- DCG-16 + Bugfix Version D 2x

Bernd_Stein
psclab38
kann c't-Lab-Konstrukteure konstruieren
kann c't-Lab-Konstrukteure konstruieren
Beiträge: 954
Registriert: 25.01.2008, 23:34

Re: Definierbare Anzahl von Impulsen

Beitrag von psclab38 »

Hi Bernd,

äh, ja, was soll ich sagen. Du hast Recht, das kann so nicht gehen. Das Hexfile auf Sourceforge ist älter als die Änderung mit dem Pulszählen.
Nachdem die Diskussion hier in Thread quasi abgebrochen ist, hab ich nach dem Hochladen der Sourcen das Hexfile wohl nicht mehr aktualisiert.

Ich hab mal den allerneuesten Compiler angeworfen (avr-gcc 5.40) und damit ist der Hexcode nochmal etwas kleiner. Wir sind bei 92,8% Flash.

Probier das angehängte Hexfile bitte mal aus. Das hat jedenfalls die entsprechenden Menüpunkte.

Viele Grüße
Paul


PS: Das eep-File, das Du ausgelesen hast, ist möglicherweise nicht kompatibel, daher mein Hinweis auf das Backup+Restore.vi.
Dateianhänge
DDSFirmware_PWM_Test_avrgcc5.4.0.hex
(83.55 KiB) 1048-mal heruntergeladen
Benutzeravatar
Bernd_Stein
kann c't-Lab-Module umbauen
kann c't-Lab-Module umbauen
Beiträge: 97
Registriert: 26.10.2012, 09:36
Wohnort: NRW

Re: Definierbare Anzahl von Impulsen

Beitrag von Bernd_Stein »

psclab38 hat geschrieben: 19.11.2019, 22:22 Probier das angehängte Hexfile bitte mal aus. Das hat jedenfalls die entsprechenden Menüpunkte.

PS: Das eep-File, das Du ausgelesen hast, ist möglicherweise nicht kompatibel, daher mein Hinweis auf das Backup+Restore.vi.
Hi,

danke dass du so schnell geantwortet hast.

Ja, jetzt habe ich diese Menüeinstellung für einzelne Impulse ( Waveform -> PWM einstellen, dann den Dreh&Drück betätigen ).

Ich habe ca. 6kHz ( 5.995kHz ) und PWM Duty = 10,9% eingestellt.

Es ist etwas blöd dass ich nur die Hochtaste betätigen kann, da irgend etwas mit meiner Runtertaste nicht stimmt.
Deshalb kommt bei mir nach der PWM Duty der Menüpunkt back. Dort drücke ich nach und nach die Hochtaste
( PWM Lo = 0mV ), ( PWM Hi = +5.000V ), ( PWM Pulse Polarity = non-inv. ) und lande dann bei ( PWM Pulse Count = continu. ).

Ich wunderte mich dass dort dann beim Rechtsdrehen zwar eine 1 erschien, aber beim betätigen des Dreh&Drück nichts passierte.
Auch bei 2 und so weiter geschah vermeintlich nichts, bis ich auf diese Idee kam, die in den Oszi-Bildern zu sehen ist.

Also - habe auf 1 gedreht, danach mein DSO auf Single-Shot gestellt und dann den Dreh&Drück schnell nach rechts.


Diese Backup+Restore.vi kann ich nicht nutzen, da ich kein LabView mehr habe. Ich weiß jetzt auch nicht, ob im EEPROM noch die Daten sind
oder durch das flashen gelöscht wurden. Auf jeden Fall habe ich das EEPROM nicht neu geflashed.

Wie funktioniert das denn richtigerweise, wenn man z.B. nur fünf Impulse erzeugen möchte und nicht vorher schon Impulse erzeugt werden sollen ( 1,2 usw. ).

Bernd_Stein
Dateianhänge
DDS_Einzelne Impulse_14.png
DDS_Einzelne Impulse_14.png (8.42 KiB) 39101 mal betrachtet
DDS_Einzelne Impulse_10.png
DDS_Einzelne Impulse_10.png (8.23 KiB) 39101 mal betrachtet
DDS_Einzelne Impulse_6.png
DDS_Einzelne Impulse_6.png (7.96 KiB) 39101 mal betrachtet
DDS_Einzelne Impulse_2.png
DDS_Einzelne Impulse_2.png (7.87 KiB) 39101 mal betrachtet
- Halbes 19" Rack
- IFP Nur mit RS232
- PS3-2 Eigenes Layout
- ADA/IO mit AD16-8; IO8-32; DA12-8 (Bauteile); DA16-8 (Bauteile); Out8 (Bauteile); Out8-Netz (Bauteile)
- DDS + TRMSC aufgebohrt auf 250kHz + PM8
- DCG-16 + Bugfix Version D 2x

Bernd_Stein
psclab38
kann c't-Lab-Konstrukteure konstruieren
kann c't-Lab-Konstrukteure konstruieren
Beiträge: 954
Registriert: 25.01.2008, 23:34

Re: Definierbare Anzahl von Impulsen

Beitrag von psclab38 »

Hallo Bernd,
Wie funktioniert das denn richtigerweise, wenn man z.B. nur fünf Impulse erzeugen möchte und nicht vorher schon Impulse erzeugt werden sollen ( 1,2 usw. ).
Mit dem Drehencoder den PWM Pulse Count auf den gewünschten Wert stellen. (Effekt: jede Änderung läßt die entsprechende Pulsfolge laufen.)
Das Oszi auf Single-Shot.
Den Drehencoder drücken. Nur drücken, nicht drehen.
Kann man auch mit erneutem Senden des Kommandos OPT 71 / DCC für die Pulsanzahl auslösen.

Grüße
Paul
Benutzeravatar
Bernd_Stein
kann c't-Lab-Module umbauen
kann c't-Lab-Module umbauen
Beiträge: 97
Registriert: 26.10.2012, 09:36
Wohnort: NRW

Re: Definierbare Anzahl von Impulsen

Beitrag von Bernd_Stein »

psclab38 hat geschrieben: 20.11.2019, 22:41 Hallo Bernd,

Den Drehencoder drücken. Nur drücken, nicht drehen.
Kann man auch mit erneutem Senden des Kommandos OPT 71 / DCC für die Pulsanzahl auslösen.

Grüße
Paul
Super, vielen dank.
Würde mich auch wieder freuen, wenn es ein Update gibt, wo die Impulse erst beim Drücken des Dreh&Drück erzeugt werden.

Hab mal mit 1kHz, 3 Impulse und vollem Hub bei 19% Duty ausgegeben.


Bernd_Stein
Dateianhänge
DDS_3-Impulse.png
DDS_3-Impulse.png (8.52 KiB) 39089 mal betrachtet
- Halbes 19" Rack
- IFP Nur mit RS232
- PS3-2 Eigenes Layout
- ADA/IO mit AD16-8; IO8-32; DA12-8 (Bauteile); DA16-8 (Bauteile); Out8 (Bauteile); Out8-Netz (Bauteile)
- DDS + TRMSC aufgebohrt auf 250kHz + PM8
- DCG-16 + Bugfix Version D 2x

Bernd_Stein
psclab38
kann c't-Lab-Konstrukteure konstruieren
kann c't-Lab-Konstrukteure konstruieren
Beiträge: 954
Registriert: 25.01.2008, 23:34

Re: Definierbare Anzahl von Impulsen

Beitrag von psclab38 »

Hi Bernd,
Würde mich auch wieder freuen, wenn es ein Update gibt, wo die Impulse erst beim Drücken des Dreh&Drück erzeugt werden.
Ich weiß noch nicht, ob ich das fix einbaue. Kannst Du mir genauer erklären, warum Du das lieber so haben willst?

Gruß
Paul
Dateianhänge
DDSFirmware_PWM_notrigger.hex
(83.43 KiB) 1006-mal heruntergeladen
Benutzeravatar
Bernd_Stein
kann c't-Lab-Module umbauen
kann c't-Lab-Module umbauen
Beiträge: 97
Registriert: 26.10.2012, 09:36
Wohnort: NRW

Re: Definierbare Anzahl von Impulsen

Beitrag von Bernd_Stein »

psclab38 hat geschrieben: 21.11.2019, 22:36 Ich weiß noch nicht, ob ich das fix einbaue. Kannst Du mir genauer erklären, warum Du das lieber so haben willst?

Gruß
Paul
:D :D :D
Genau wie ich es mir gewünscht habe, danke nochmals und Entschuldigung für die späte Rückmeldung ( hatte Probleme mit dem Internet ).

Ich muss noch die Sache mit dem Offset richtig stellen und werde hierzu auch ein paar Fragen stellen. Hatte mich nämlich gewundert, warum mein Oszi bei einem Triggerlevel von 2,52V nicht aufzeichnete und bei 2,32V funktionierte.

Hoffe mich nun verständlich auszudrücken.

Also, ich erfasse zur Zeit mit einem ATmega88PA die Impulse einer Gabellichtschranke ( mit Schmitt-Trigger ), die an einer Schlitzscheibe angeordnet ist, per Pin Change Interrupt. Diese Scheibe wird von einem DC-Getriebemotor angetrieben.
Da die Frequenz sowie die Puls,- und Pausenzeiten der Impulse bzw. Flanken von der Drehgeschwindigkeit abhängt und mein Programm hin und wieder einige Flanken unterschlägt, wollte ich testen wann dies passiert.

1. Frequenz
2. Anzahl der Impulse
3. Pulsdauer bzw. Pausendauer

Wie in meinen vorherigen Ozibildern zu sehen, kommt es bei der vorherigen Version, beim schnelleren Drehen des Dreh&Drück zu einer zufälligen Anzahl von Impulsen.

Mit dieser Version von " Definierbare Anzahl von Impulsen " kann ich meine Versuche gezielt starten, also muss die DDS-Strippe nicht vom Versuchsaufbau abklemmen, wenn eine andere Anzahl von Impulsen eingestellt wird, sondern kann alles so lassen wie es ist, die gewünschte Anzahl von Impulsen einstellen, jetzt gezielt den Dreh&Drück betätigen und in meinem Programm auswerten.


Bernd_Stein
Dateianhänge
DDS PWM Offset.png
DDS PWM Offset.png (6.17 KiB) 39043 mal betrachtet
- Halbes 19" Rack
- IFP Nur mit RS232
- PS3-2 Eigenes Layout
- ADA/IO mit AD16-8; IO8-32; DA12-8 (Bauteile); DA16-8 (Bauteile); Out8 (Bauteile); Out8-Netz (Bauteile)
- DDS + TRMSC aufgebohrt auf 250kHz + PM8
- DCG-16 + Bugfix Version D 2x

Bernd_Stein
psclab38
kann c't-Lab-Konstrukteure konstruieren
kann c't-Lab-Konstrukteure konstruieren
Beiträge: 954
Registriert: 25.01.2008, 23:34

Re: Definierbare Anzahl von Impulsen

Beitrag von psclab38 »

...kommt es bei der vorherigen Version, beim schnelleren Drehen des Dreh&Drück zu einer zufälligen Anzahl von Impulsen.
Ok. verstehe. Die Zahl der Pulse ist insofern zufällig, wie schnell man dreht. Dann kann es sein, dass die Pulsketten einfach zusammengehängt werden.

Ich habe das Verhalten in der Firmware jetzt abgeschaltet, man muss zum Auslösen der Pulse jetzt explizit den Encoder drücken.

Das alte Verhalten läßt sich per Compiler-Switch notfalls wieder aktivieren. Die Quellen und das Hexfile auf Sourceforge habe ich aktualisiert. Gibt mir die Gelegenheit, die Anwendung von GIT zu üben. ;-)
Benutzeravatar
Bernd_Stein
kann c't-Lab-Module umbauen
kann c't-Lab-Module umbauen
Beiträge: 97
Registriert: 26.10.2012, 09:36
Wohnort: NRW

Re: Definierbare Anzahl von Impulsen

Beitrag von Bernd_Stein »

Hallo Paul,

entschuldige wieder mal meine späte Reaktion. Habe mich mal wieder einem anderen Projekt zugewand, weil ich mit dem Sync-Ausgang bzw. der Offset-Anpassschaltung nicht klar gekommen war. Jetzt ist es aber an der Zeit dies auch zu erledigen, da das DDS-Rack von meinem Schreibtisch weg muss.

Habe also die Modifikationen rund um U12a gemacht und die Schaltung der Offset-Anpassung ( Abb. 15: Nutzung des Sync-Ausgangs aus dem DDS-C.pdf ) auf Punktraster nachgebaut.

Weiß jetzt jedoch nicht wie es an die TRMSC-Extensionsplatine anzuschließen ist.

Ist SYNC-IN an R32 ( 470R ) anzuschließen und SYNC-OUT dann mit PL5 Pin2 ( SyncOut der TRMSC-Extensionsplatine )?

Wo ist OFFSET-IN bzw. OFFSET-OUT anzuschließen?
psclab38 hat geschrieben: 30.11.2019, 23:44
...
Das alte Verhalten läßt sich per Compiler-Switch notfalls wieder aktivieren. Die Quellen und das Hexfile auf Sourceforge habe ich aktualisiert. Gibt mir die Gelegenheit, die Anwendung von GIT zu üben. ;-)
Schön zu lesen, dass ich dich zu Übungen animiere ;-), aber was ist GIT ?

Auf den Fotos ist einmal die Anbindung vom Widerstand PWM In ( 47k ) an U12a Pin3 und U2 Pin13 zu sehen, dann meine Variante der Huckepackplatine mit unterschielichen Bauformen des 100k Ohm Trimmers, zum Anpassen der PWM Input Amp Schaltung, rumd um U12a.
Dann noch die Offset-Anpassschaltung aus Abbildung 15 des DDS-C pdf-Scripts. Da einige Fotos, wie ich gerade sehe, zu groß sind, werde ich sie nochmal bearbeiten und nachreichen :-(
DDS_PWM_U12a_DIL-Adapter.jpg
DDS_PWM_DIL-Adapter_Front.jpg
DDS_PWM_DIL-Adapter_U12a.jpg
DDS_PWM_DIL-Adapter_U12a_schräg.jpg
DDS_PWM_Unterseite DIL-Adapter.jpg
DDS_100k_angepasst.jpg

Bernd_Stein
- Halbes 19" Rack
- IFP Nur mit RS232
- PS3-2 Eigenes Layout
- ADA/IO mit AD16-8; IO8-32; DA12-8 (Bauteile); DA16-8 (Bauteile); Out8 (Bauteile); Out8-Netz (Bauteile)
- DDS + TRMSC aufgebohrt auf 250kHz + PM8
- DCG-16 + Bugfix Version D 2x

Bernd_Stein
psclab38
kann c't-Lab-Konstrukteure konstruieren
kann c't-Lab-Konstrukteure konstruieren
Beiträge: 954
Registriert: 25.01.2008, 23:34

Re: Definierbare Anzahl von Impulsen

Beitrag von psclab38 »

GIT ist ein Sourcecode-Verwaltungssytem. Ist für unsere Zwecke zu mächtig, aber Sourceforge hat darauf umgestellt. Ich verwende es zu selten und muss mich mmer wieder etwas reinabeiten.

Die Sync-Ausgangsschaltung wird zwischen DDS und Ausgangsbuchse eingesetzt. Der Aussenleiter der SyncOut-Buchse muss ja auf das gleiche Potential kommen wie die Signalausgangsbuchse, damit es bei aktiviertem Offset keinen Kurzschluss mehr geben kann:
Die Anschlüsse links kommen ans DDS/TRMS, die Anschlüsse rechts an die BNC-Buchse.
Benutzeravatar
Bernd_Stein
kann c't-Lab-Module umbauen
kann c't-Lab-Module umbauen
Beiträge: 97
Registriert: 26.10.2012, 09:36
Wohnort: NRW

Nutzung des Sync-Ausganges

Beitrag von Bernd_Stein »

Schön dass du wieder so schnell geantwortet hast.
psclab38 hat geschrieben: 14.01.2020, 09:16 Die Sync-Ausgangsschaltung wird zwischen DDS und Ausgangsbuchse eingesetzt. Der Aussenleiter der SyncOut-Buchse muss ja auf das gleiche Potential kommen wie die Signalausgangsbuchse, damit es bei aktiviertem Offset keinen Kurzschluss mehr geben kann:
Die Anschlüsse links kommen ans DDS/TRMS, die Anschlüsse rechts an die BNC-Buchse.
Ich verstehe das nun so wie im angehängtem Schaltplan zu sehen.
Nun ist jedoch mein Problem, dass z.B. das Sinussignal, was nach dem Einschalten erzeugt wird, durch die Sync-Schaltung zu einem Rechteck wird.

Bei den Oszibildern ist jedoch PL7 -> AC Out direkt zum Mittelpin der BNC-Buchse geführt.

Masse von Kanal 1 und 2, sowie der Außenring der BNC-Buchse sind an OFFSET-IN der Sync-Schaltung angeschlossen.
Kanal 1 an PL7 -> AC Out, welcher am SYNC-IN, der Sync-Schaltung angeschlossen ist.
Kanal 3 an SYNC-OUT der Sync-Schaltung.



Bernd_Stein
Dateianhänge
DDS_Sync-Schaltung_CH3.png
DDS_Sync-Schaltung_CH3.png (10.07 KiB) 38956 mal betrachtet
DDS_Sync-Schaltung_CH1.png
DDS_Sync-Schaltung_CH1.png (9.95 KiB) 38956 mal betrachtet
schem_DDS_SyncOut_Anschluss.jpg
- Halbes 19" Rack
- IFP Nur mit RS232
- PS3-2 Eigenes Layout
- ADA/IO mit AD16-8; IO8-32; DA12-8 (Bauteile); DA16-8 (Bauteile); Out8 (Bauteile); Out8-Netz (Bauteile)
- DDS + TRMSC aufgebohrt auf 250kHz + PM8
- DCG-16 + Bugfix Version D 2x

Bernd_Stein
psclab38
kann c't-Lab-Konstrukteure konstruieren
kann c't-Lab-Konstrukteure konstruieren
Beiträge: 954
Registriert: 25.01.2008, 23:34

Re: Definierbare Anzahl von Impulsen

Beitrag von psclab38 »

Fast richtig. Der Sync-In muss an Sync-Out vom TRMSC, oder an den entsprechenden Pin des Extension-Anschlusses. Ich hab leider grade keinen Stromlauf zur Hand.
Benutzeravatar
Bernd_Stein
kann c't-Lab-Module umbauen
kann c't-Lab-Module umbauen
Beiträge: 97
Registriert: 26.10.2012, 09:36
Wohnort: NRW

Nutzung des Sync-Ausganges über TRMSC

Beitrag von Bernd_Stein »

psclab38 hat geschrieben: 17.01.2020, 06:51 Fast richtig. Der Sync-In muss an Sync-Out vom TRMSC, oder an den entsprechenden Pin des Extension-Anschlusses. Ich hab leider grade keinen Stromlauf zur Hand.
Schaltplan war auch nicht nötig, ich habe ja welche ;-)
Habe jetzt also wie im Schaltplan zu sehen auf der TRMSC-Extension-Platine PL5 ( SyncOut ) Pin2 auf SYNC-IN gelegt und PL5 Pin1 ( DGnd ) auf GND.
CH1, also gelb ist an SYNC-IN der Sync-Ausgangsschaltung angeschlossen. Oh, sehe gerade dass CH1 noch auf GND gekoppelt ist, also gar nicht zu gebrauchen :-(

Seltsam ist nur dass bei der PWM-Einstellung der wählbaren Anzahl von Impulsen der Low-Pegel schön auf GND liegt und bei der PWM-Einstellung kontinuierliche Impulse etwas darunter.

Hast du eine Erklärung hierfür oder eine Idee wie man dies wegbekommt?

Bernd_Stein
Dateianhänge
schem_DDS_SyncOut_Anschluss.jpg
DDS_Sync_continuierlich.png
DDS_Sync_continuierlich.png (9.42 KiB) 38945 mal betrachtet
DDS_Sync_2-Impulse.png
DDS_Sync_2-Impulse.png (9.14 KiB) 38945 mal betrachtet
- Halbes 19" Rack
- IFP Nur mit RS232
- PS3-2 Eigenes Layout
- ADA/IO mit AD16-8; IO8-32; DA12-8 (Bauteile); DA16-8 (Bauteile); Out8 (Bauteile); Out8-Netz (Bauteile)
- DDS + TRMSC aufgebohrt auf 250kHz + PM8
- DCG-16 + Bugfix Version D 2x

Bernd_Stein
psclab38
kann c't-Lab-Konstrukteure konstruieren
kann c't-Lab-Konstrukteure konstruieren
Beiträge: 954
Registriert: 25.01.2008, 23:34

Re: Definierbare Anzahl von Impulsen

Beitrag von psclab38 »

Beim PWM-Impulszählen wird der Sync-Anschluss gar nicht bedient, da hättest Du auf CH1 eh nix gesehen. Könnte man aber machen.

Deinen Fehler kann ich nicht ganz einordnen. Hast Du den C28 überbrückt? Oder hast Du den Logic-Mode ausgewählt? Da ist der Signalpfad ganz anders.

Ach ja, nicht vergessen: Bei aktiviertem Logic- oder PWM-Modus die Oszi-Masse von beiden Tastköpfen immer an den Offset-Out, also den Außenring der BNC-Buchsen! Sonst wird dem Offset-Verstärker und der Polyfuse R58 warm.
Benutzeravatar
Bernd_Stein
kann c't-Lab-Module umbauen
kann c't-Lab-Module umbauen
Beiträge: 97
Registriert: 26.10.2012, 09:36
Wohnort: NRW

Was gehört an den BNC Mittelpin angeschlossen ?

Beitrag von Bernd_Stein »

psclab38 hat geschrieben: 19.01.2020, 19:39 Beim PWM-Impulszählen wird der Sync-Anschluss gar nicht bedient, da hättest Du auf CH1 eh nix gesehen. Könnte man aber machen.

Deinen Fehler kann ich nicht ganz einordnen. Hast Du den C28 überbrückt? Oder hast Du den Logic-Mode ausgewählt? Da ist der Signalpfad ganz anders.

Ach ja, nicht vergessen: Bei aktiviertem Logic- oder PWM-Modus die Oszi-Masse von beiden Tastköpfen immer an den Offset-Out, also den Außenring der BNC-Buchsen! Sonst wird dem Offset-Verstärker und der Polyfuse R58 warm.
Hallo Paul,

ich danke dir wieder einmal für die schnelle Antwort.
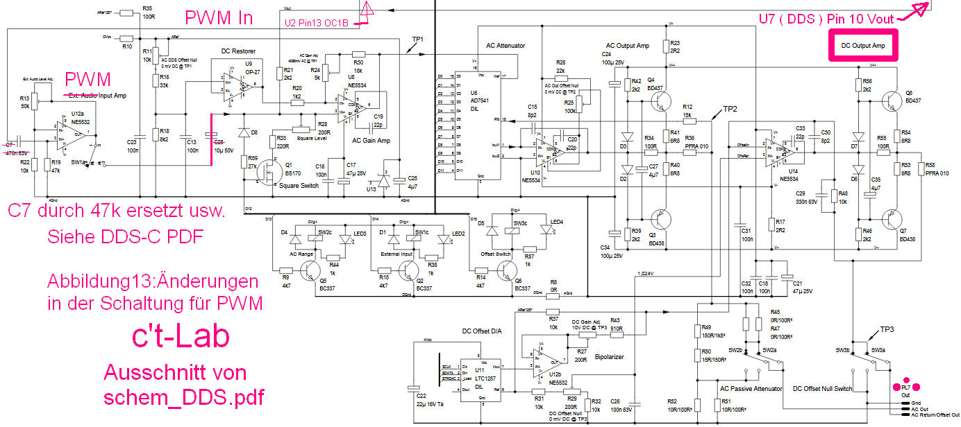
Mit PWM-Impulszählen meinst du sicherlich die Impulserzeugung mit einer definierten Anzahl von Impulsen oder halt das Erzeugen von kontinuierlichen Impulsen. Also das, was ich im Schaltplan " PWM In " nenne und vom µC U2 Pin 13 ( OC1B ) erzeugt wird.

Mit Sync-Anschluss meinst du wahrscheinlich SYNC-IN von der Sync-Ausgangsschaltung oder ?

Ja, C28 ist überbrückt.
Nein, ich habe den PWM-Modus ausgewäht und zwar einmal mit zwei Impulsen und dass andere Mal mit kontinuierlichen Impulsen.

Da du von der Polyfuse R58 schreibst, ist der DC-Verstärker ( DC Output Amp ) wohl gemeint und damit PL7 -> AC Return/Offset Out,
der durch das Relais SW3 auf Masse ( Gnd ) geschaltet werden kann. Diesen habe ich auch auf den BNC-Außenring über die OFFSET-IN / OFFSET-OUT Schiene der Sync-Ausgangsschaltung geführt ( siehe Schaltplan im vorherigem Posting ). Dort sind auch die Masseanschlüsse der Tastköpfe dran.

Auf den Mittelpin der BNC-Buchse gehe ich einmal mit PL7 -> AC Out direkt drauf ( DDS-Platine ) und mit SYNC-OUT der Sync-Ausgangsschaltung ( Punktrasterplatine ). Es sind dort also zwei Adern angelötet.


Bernd_Stein
Dateianhänge
DDS_Sync-Ausgang_Änderung_Oben.jpg
DDS_Sync-Ausgang_Änderung_LS.jpg
DDS_Sync-Ausgang_Änderung.jpg
DDS_Ausschnitt.jpg
- Halbes 19" Rack
- IFP Nur mit RS232
- PS3-2 Eigenes Layout
- ADA/IO mit AD16-8; IO8-32; DA12-8 (Bauteile); DA16-8 (Bauteile); Out8 (Bauteile); Out8-Netz (Bauteile)
- DDS + TRMSC aufgebohrt auf 250kHz + PM8
- DCG-16 + Bugfix Version D 2x

Bernd_Stein
Antworten