erstmal ist es schön, das sich überhaupt wer beteiligt
joedawson hat geschrieben:Erst mal ein (ganz kleines) bisschen Haarspalterei: Das was du da vorschlägst, wäre ja eine Vollduplex-Punkt-zu-Punkt-Verbindung - also kein Bus

stimmt schon .. dann ist der OptoBus allerdings auch keiner, da er eine ähnliche punt-zu-punkt verbindung zu den benachbarten modulen darstellt
joedawson hat geschrieben:Aber jetzt zur eigentlichen Thematik: warum denn immer dieser furchtbare ATmega? Ja, ich mag keine 8bitter und auf ATmegas pflege ich mittlerweile einen sprichwörtlichen Hass, aber ich bin einfach der Meinung dass man das mit nem kleinen ARM deutlich eleganter erschlagen kann.
Beispiel: in diesem Fall z.b. ein Luminary Micro LM3S3748 anstatt ATmega 644 + FTDI-Knubbel. Zumindest laut Farnell-Vergleich a) billiger b) deutlich mächtiger c) hätte zwei SSIs über die man den FPGA sehr performant ankoppeln könnte
sicherlich sind die ARMs deutlich leistungsfähiger, aber was nutzt mir nen zig gigaherz programmloader fürs FPGA? denn zu mehr ist er ja eigendlich nicht gedacht (oder versteh ich da was falsch?) .. was mich an den meisten ARMs noch ein wenig abschreckt ist die gehäuse größe (wobei ich mich bisher nur mit den sam7/sam9 von atmel beschäfftigt habe) .. warum ich atmel bevorzuge? weil die super erhältlich sind. ich hab nicht wirklich lust in einer apotheke wie farnell/digikey einzukaufen
als kompromiß dürfte nen sam7 (AT91SAM7S32..AT91SAM7S512 64pin LQFP/QFN) doch sicher reichen .. der is relatiev flott, hat auch einiges an schnittstellen und ist zudem auch gut zu bekommen
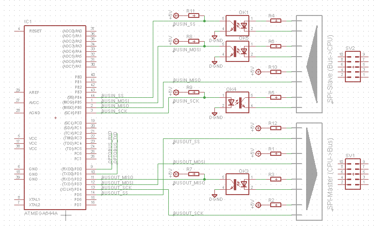
wobei es mir eher um die kommunikation der einzelnen (FPGA-)Einschübe untereinander als den µC auf einem Einschub geht .. der ATmega644 war nur nen beispiel da er auf der original schaltung verbaut ist und er code kompatiebel zu den bisherigen modulen ist .. ein neuer µC bedeutet man müßte viele codeabschnitte komplett neu schreiben
soviel erstmal dazu .. ich hoffe ja das sich noch einige mehr beteiligen, evtl. bekommen wir das ja noch hin womit (nahezu) alle bedürfnisse befriedigt werden
