Hallo Leute,
nachdem ich aus Versehen eine 12V-Batterie verpolt an das DCG anschloss, war diese 800V/3A-Diode hinüber.
Was mich etwas verwundert ist, dass bis auf die Drahtanschlussstummel mit ein paar Millimetern Freiraum dazwischen von der Diode nichts mehr übrigblieb.
In diesem Zustand kann sie allerdings den Ausgang nicht mehr kurzschließen, was von C.M. für den Fehlerfall wohl beabsichtigt war.
Gerettet hat mich vermutlich die Sekundärsicherung meines Ringkerntrafos (ich habe das DCG ohne DCP nicht mit Schaltnetzteil sondern mit Ringkerntrafo und manueller Umschaltung von zwei Spannungsbereichen aufgebaut).
Nach Dioden- und Sicherungstausch scheint das DCG wieder ganz normal zu arbeiten.
Mich würde aber interessieren, wie sich das DCG im Verpolungsfall wunschgemäß verhalten sollte.
Wie wirkt sich eine plötzlich leitende Diode auf den Rest der Schaltung aus?
Ersetzt habe ich die Diode durch eine 1N5822, die aber nur mit 40V spezifiziert ist, weil ich die gerade da hatte.
Warum sind hier 800V Sperrspannung vorgesehen?
Gruß
Martin
Bedeutung von Diode D7 (1N5407) am DCG-Ausgang?
- lab-freund
- kann c't-Lab-Module konstruieren

- Beiträge: 105
- Registriert: 23.01.2015, 20:27
Re: Bedeutung von Diode D7 (1N5407) am DCG-Ausgang?
Hi Martin,
Gruß
Paul
Dann war das keine kleine 12V-Batterie. Eher so was wie eine Autobatterie?lab-freund hat geschrieben:Was mich etwas verwundert ist, dass bis auf die Drahtanschlussstummel mit ein paar Millimetern Freiraum dazwischen von der Diode nichts mehr übrigblieb.
Wie ein Fast-Kurzschluß. Das DCG hat aber Strombegrenzung. Deine Batterie halt nicht.lab-freund hat geschrieben:Wie wirkt sich eine plötzlich leitende Diode auf den Rest der Schaltung aus?
Vermutlich weil Dioden mit hoher Sperrspannung auch gleichzeitig geringe Leckströme in Sperr-Richtung haben.lab-freund hat geschrieben:Warum sind hier 800V Sperrspannung vorgesehen?
Glück gehabt. Wenn die 3A-Diode einfach weg ist, dann war das SEHR viel höherer Strom. Da können dann auch Kabel und Leiterbahnen in Rauch aufgehen. Sowas ist sehr undankbar zu reparieren.lab-freund hat geschrieben:Nach Dioden- und Sicherungstausch scheint das DCG wieder ganz normal zu arbeiten.
Gruß
Paul
- lab-freund
- kann c't-Lab-Module konstruieren

- Beiträge: 105
- Registriert: 23.01.2015, 20:27
Re: Bedeutung von Diode D7 (1N5407) am DCG-Ausgang?
Hi Paul,
gut, dass Du noch da bist! Einige Leser sind da, aber kein Schreiber hier!
Es war eine Autobatterie mit 12V und 72Ah.
Das DCG war auf 13,8V und 1A eingestellt.
Ich verstehe aber den Sinn der Diode noch immer nicht.
Ich erkläre mir das Ganze so:
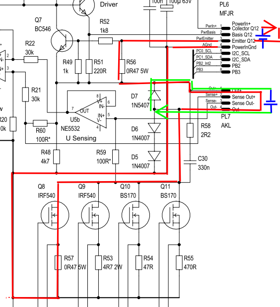
Nach meinem Verständnis hat die Diode D7 erst einmal den Akku kurzgeschlossen (siehe angehängtes Bild).
Der Akku hat sich damit revanchiert, dass er die Diode aufgesprengt hat und D7 hörte auf zu existieren.
An dieser Stelle musste der Strom regulär über den Minus-Shunt nach Masse und wieder nach oben zur Masse der Stromversorgung des DCG (bei mir ohne DCP, aber über Ringkerntrafo mit Gleichrichter, Elko und Sicherung realisiert).
Dort hat er meine 1,25A-Sicherung zerstört.
Anfangs hatte ich die geplatzte Diode gar nicht bemerkt und nur die Sicherung getauscht. Das DCG lief dann wieder.
Was macht die Diode dann?
Außer einer gewissen Zeitverzögerung und vielleicht einem Knall (der vielleicht auch von der Sicherung hätte kommen können), hat sie ja durch den "Nebenschluss" den erhöhten Strom durch die Sicherung erst einmal verhindert.
Jetzt frage ich mich auch, was passieren könnte, wenn die Netzversorgung beim Laden eines Akkus ausfällt.
Über R48 kann der Strom ja nicht zu den Shunts fließen, weil die Mosfets in Reihe ja nur in der anderen Richtung leiten, denke ich. Oder passiert da noch etwas Böses?
Gruß
Martin
gut, dass Du noch da bist! Einige Leser sind da, aber kein Schreiber hier!
Es war eine Autobatterie mit 12V und 72Ah.
Das DCG war auf 13,8V und 1A eingestellt.
Ich verstehe aber den Sinn der Diode noch immer nicht.
Ich erkläre mir das Ganze so:
Nach meinem Verständnis hat die Diode D7 erst einmal den Akku kurzgeschlossen (siehe angehängtes Bild).
Der Akku hat sich damit revanchiert, dass er die Diode aufgesprengt hat und D7 hörte auf zu existieren.
An dieser Stelle musste der Strom regulär über den Minus-Shunt nach Masse und wieder nach oben zur Masse der Stromversorgung des DCG (bei mir ohne DCP, aber über Ringkerntrafo mit Gleichrichter, Elko und Sicherung realisiert).
Dort hat er meine 1,25A-Sicherung zerstört.
Anfangs hatte ich die geplatzte Diode gar nicht bemerkt und nur die Sicherung getauscht. Das DCG lief dann wieder.
Was macht die Diode dann?
Außer einer gewissen Zeitverzögerung und vielleicht einem Knall (der vielleicht auch von der Sicherung hätte kommen können), hat sie ja durch den "Nebenschluss" den erhöhten Strom durch die Sicherung erst einmal verhindert.
Jetzt frage ich mich auch, was passieren könnte, wenn die Netzversorgung beim Laden eines Akkus ausfällt.
Über R48 kann der Strom ja nicht zu den Shunts fließen, weil die Mosfets in Reihe ja nur in der anderen Richtung leiten, denke ich. Oder passiert da noch etwas Böses?
Gruß
Martin
Re: Bedeutung von Diode D7 (1N5407) am DCG-Ausgang?
Die Diode dient dem Verpolschutz und hat hier ihren Zweck erfüllt.
Den restlichen Schutz hat in Deinem Fall die Sicherung übernommen.
Falls von der Last mal negative Spikes zurückkommen, ist so eine Diode schon das Mittel der Wahl, um diese von der Schaltung fernzuhalten.
Bart
Den restlichen Schutz hat in Deinem Fall die Sicherung übernommen.
Falls von der Last mal negative Spikes zurückkommen, ist so eine Diode schon das Mittel der Wahl, um diese von der Schaltung fernzuhalten.
Bart
- lab-freund
- kann c't-Lab-Module konstruieren

- Beiträge: 105
- Registriert: 23.01.2015, 20:27

